Why is an ERP the digital heart of your company?
In today's business world, information is the lifeblood that keeps operations running. When data is scattered and processes are disconnected, productivity suffers. At Innology Services, we believe that true digital transformation begins when all processes are synchronized. That's why ERP has become the digital heart that drives efficiency, agility, and intelligence in modern businesses..
Jonathan Eduardo Moreno Cirne
11/13/20251 min read
In today's business world, information is the lifeblood that keeps operations running. When data is scattered and processes are disconnected, productivity suffers. At Innology Services, we believe that true digital transformation begins when all processes are synchronized. That's why ERP has become the digital heart that drives efficiency, agility, and intelligence in modern businesses.
āļø 1. The vital role of ERP in the organization
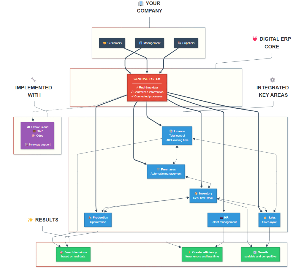
An ERP (Enterprise Resource Planning) is much more than software: it's a comprehensive platform that connects a company's core functionsāfinance, purchasing, inventory, production, and human resourcesāinto a single, centralized system.
Key benefits:
š¹ Centralized information: all data is managed from a single environment and updated in real time.
š¹ Operational efficiency: automates tasks and eliminates repetitive processes.
š¹ Strategic vision: provides reports and analysis for data-driven decisions.
š¹ Scalability: grows with the business and adapts to its evolution.
An ERP not only organizes, but also transforms the way companies work and collaborate.
š” 2. ERP: the engine of digital transformation
Digitalization is no longer a trend, it's a competitive imperative.
Modern ERP not only connects systems, but also connects people, information, and strategy.
At Innology Services, we have seen that proper implementation enables:
⢠More agile and transparent processes.
⢠Greater collaboration between departments.
⢠Faster and more accurate decision-making.
Implementing an ERP is much more than updating technology: it's about changing the way you think and operate.
3. Real-world impact cases
Practical example:
A manufacturing company that implemented Oracle Cloud ERP reduced its accounting closing time by 40% and improved inventory control.
The result was immediate: greater efficiency, fewer errors, and a comprehensive view of their operations.
⨠When processes are connected, results are too.
š§ 4. How Innology Services drives this digital pulse
At Innology Services, we help companies design, implement, and optimize ERP solutions tailored to their needs.
Our approaches include:
⢠Oracle Cloud ERP
⢠SAP ERP
⢠Odoo ERP
⢠Migrations, customization, and training
Our process encompasses:
Requirements gathering.
Design and configuration.
Validation and testing.
Transition and implementation.
Post-implementation support.
š¼ We ensure that every ERP operates at the pace of the business and supports its growth.
Conclusion
ERP is the nerve center of modern business management.
Its ability to integrate, automate, and connect makes it the driving force behind efficiency, innovation, and competitiveness.
At Innology Services, we help organizations transform their operations with solutions that combine technology, expertise, and purpose.
⨠When technology and people are aligned, businesses reach their full potential.


Consulting firm specializing in providing comprehensive and strategic solutions to companies in different industrial sectors, helping them to achieve their objectives in an effective and sustainable manner.
Address: Calle Los Pinos 14b, Barrio Miraflores, Tlaxcala de XicohtƩncatl, Tlax.
Email: informes@innologyservices.com
Tel: (+52) 246-690-7423
Ā© 2018 by Innology Services ā All rights reserved.


contact us
Please enter your email address here.
See our Privacy Notice
